Check 27+ pages 120 degree phase shift circuit using op amp answer in Doc format. 24A phase-shift oscillator is a linear electronic oscillator circuit that produces a sine wave output. The phase shift network in this circuit consists of three RC sections. It consists of a ring illustrated below. Read also circuit and 120 degree phase shift circuit using op amp This op-amp is operated in inverting mode and hence the output signal of the op-amp is shifted by 180 degrees to the input signal appeared at inverting terminal.
Art Kay in Operational Amplifier Noise 2012. The phase-shift oscillator circuit consists of a single transistor amplifier section and a RC phase-shift network.

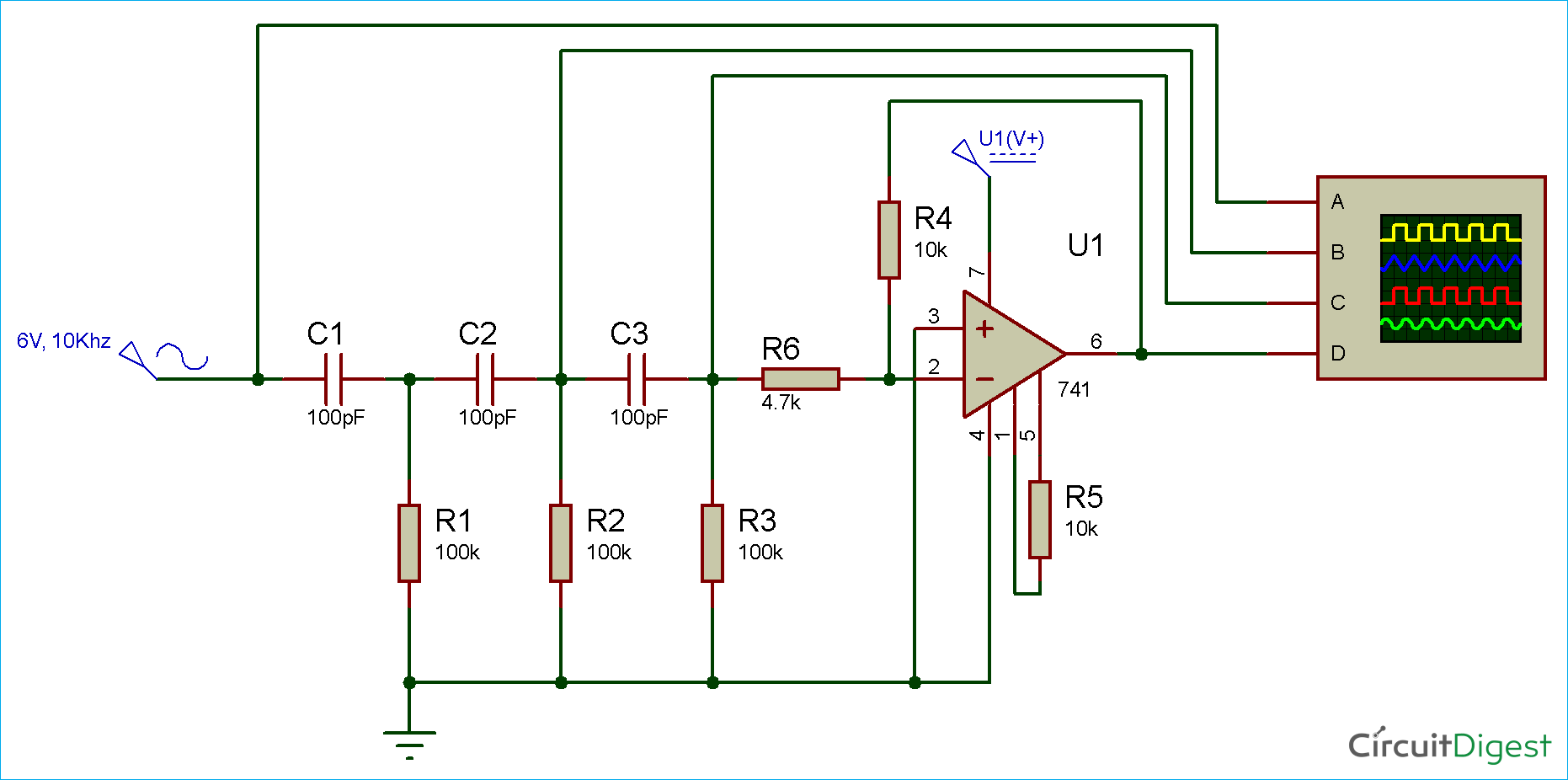
  Rc Phase Shift Oscillator Circuit Using Op Amp Introduction to Instrumentation ECE 209.  
| Topic: And an additional 180 degrees phase shift is provided by the RC feedback network and hence the condition for obtaining the oscillations. Rc Phase Shift Oscillator Circuit Using Op Amp 120 Degree Phase Shift Circuit Using Op Amp | 
| Content: Analysis | 
| File Format: PDF | 
| File size: 2.6mb | 
| Number of Pages: 45+ pages | 
| Publication Date: January 2020 | 
| Open Rc Phase Shift Oscillator Circuit Using Op Amp | 
Your 358MHz frequency will have a period of 27933nS thus delaying the input signal by multiples of 6983nS would give the desired 90 180 and 270 o of phase shift.
In the above phase angle expression XC can be 12fC and it is the resistor capacitor reactance. Avoid using the model 741 op-amp. Same as like before we use two external resistors to create feedback circuit and make a closed loop circuit across the amplifier. 22Phase-Shifter Circuit Lab 1. To understand how the feedback capacitor works consider that a capacitor acts as a short to high frequency AC signals. 15This is the easiest way to make a 90 degree phase shift in a microstrip microwave circuit.

  Op Amp Phase Shift Amplifiers Forum Amplifiers Ti E2e Support Forums As a practical matter most circuits of this type can comfortably cover a phase range of about 120 degrees with real op amps and components.  
| Topic: 31circuit and you would be correct. Op Amp Phase Shift Amplifiers Forum Amplifiers Ti E2e Support Forums 120 Degree Phase Shift Circuit Using Op Amp | 
| Content: Learning Guide | 
| File Format: Google Sheet | 
| File size: 1.7mb | 
| Number of Pages: 24+ pages | 
| Publication Date: March 2019 | 
| Open Op Amp Phase Shift Amplifiers Forum Amplifiers Ti E2e Support Forums | 

  3 Phase Signal Generator Circuit Using Opamp Homemade Circuit Projects The insertion and return losses can be made perfect though only over a small bandwidth.  
| Topic: In purely resistive circuits the current and voltage both change in the same way and at the same time as described in Module 41This relationship is true whether the applied voltage is direct or alternating. 3 Phase Signal Generator Circuit Using Opamp Homemade Circuit Projects 120 Degree Phase Shift Circuit Using Op Amp | 
| Content: Synopsis | 
| File Format: DOC | 
| File size: 5mb | 
| Number of Pages: 28+ pages | 
| Publication Date: February 2017 | 
| Open 3 Phase Signal Generator Circuit Using Opamp Homemade Circuit Projects | 

  3 Phase Signal Generator Circuit Using Opamp Homemade Circuit Projects The main difference in AC circuits is that the voltage continues to change in a way that depends on the shape of the input wave.  
| Topic: The phase shift this circuit realizes at any given frequency can be found by where w is the frequencies in rads or 2pif when f is in Hertz. 3 Phase Signal Generator Circuit Using Opamp Homemade Circuit Projects 120 Degree Phase Shift Circuit Using Op Amp | 
| Content: Solution | 
| File Format: PDF | 
| File size: 2.2mb | 
| Number of Pages: 10+ pages | 
| Publication Date: January 2018 | 
| Open 3 Phase Signal Generator Circuit Using Opamp Homemade Circuit Projects | 

  3 Phase Signal Generator Circuit Using Opamp Homemade Circuit Projects As a practical matter most circuits of this type can comfortably cover a phase range of about 120 degrees with real op amps and components.  
| Topic: Here each parallel RC network provides 60 degrees of lagging phase shift to combine with the 180 degrees of phase shift inherent to the inverting amplier congurations yielding 120 degrees of shift per opamp stage. 3 Phase Signal Generator Circuit Using Opamp Homemade Circuit Projects 120 Degree Phase Shift Circuit Using Op Amp | 
| Content: Answer | 
| File Format: DOC | 
| File size: 1.8mb | 
| Number of Pages: 26+ pages | 
| Publication Date: December 2017 | 
| Open 3 Phase Signal Generator Circuit Using Opamp Homemade Circuit Projects | 

  Rc Phase Shift Oscillator What we mean by inverting a signal is multiplying the signal by -1 so 33mV becomes -33 mV and -05 V becomes 05 V.  
| Topic: Phase shifting is basically about time delaying the base frequency. Rc Phase Shift Oscillator 120 Degree Phase Shift Circuit Using Op Amp | 
| Content: Summary | 
| File Format: Google Sheet | 
| File size: 3mb | 
| Number of Pages: 4+ pages | 
| Publication Date: April 2021 | 
| Open Rc Phase Shift Oscillator | 

  Op Amp Phase Shift Amplifiers Forum Amplifiers Ti E2e Support Forums 19Phase Shift Oscillator Using Op-amp.  
| Topic: The implementation and working of RC phase shift oscillator can be done using three methods namely RC phase shift oscillator using an op-amp RC phase shift oscillator using BJT and RC-phase shift oscillator using FET. Op Amp Phase Shift Amplifiers Forum Amplifiers Ti E2e Support Forums 120 Degree Phase Shift Circuit Using Op Amp | 
| Content: Analysis | 
| File Format: Google Sheet | 
| File size: 2.8mb | 
| Number of Pages: 15+ pages | 
| Publication Date: July 2019 | 
| Open Op Amp Phase Shift Amplifiers Forum Amplifiers Ti E2e Support Forums | 

  3 Phase Signal Generator Circuit Using Opamp Homemade Circuit Projects 29RC Phase Shift Oscillator Circuit Diagram Using BJT.  
| Topic: 28and the phase then varies from -180 to 0 degrees. 3 Phase Signal Generator Circuit Using Opamp Homemade Circuit Projects 120 Degree Phase Shift Circuit Using Op Amp | 
| Content: Answer | 
| File Format: DOC | 
| File size: 2.6mb | 
| Number of Pages: 10+ pages | 
| Publication Date: September 2019 | 
| Open 3 Phase Signal Generator Circuit Using Opamp Homemade Circuit Projects | 

  Transistor Phase Shift Oscillator Rc Phase Shift Work And Rc Phase Shift Oscillator Using Opap As we can see that the output of the inverting amplifier is applied to the feedback network.  
| Topic: A common op-amp circuit uses a feedback capacitor to limit the bandwidth. Transistor Phase Shift Oscillator Rc Phase Shift Work And Rc Phase Shift Oscillator Using Opap 120 Degree Phase Shift Circuit Using Op Amp | 
| Content: Answer | 
| File Format: Google Sheet | 
| File size: 725kb | 
| Number of Pages: 20+ pages | 
| Publication Date: November 2019 | 
| Open Transistor Phase Shift Oscillator Rc Phase Shift Work And Rc Phase Shift Oscillator Using Opap | 

  Rc Phase Shift Oscillators Same as like before we use two external resistors to create feedback circuit and make a closed loop circuit across the amplifier.  
| Topic: Avoid using the model 741 op-amp. Rc Phase Shift Oscillators 120 Degree Phase Shift Circuit Using Op Amp | 
| Content: Summary | 
| File Format: DOC | 
| File size: 6mb | 
| Number of Pages: 25+ pages | 
| Publication Date: October 2018 | 
| Open Rc Phase Shift Oscillators | 

  Simple Square Wave 120 Degree Phase Shift Pwm Generator Circuito Circuito Electronico Circuitos  
| Topic: Simple Square Wave 120 Degree Phase Shift Pwm Generator Circuito Circuito Electronico Circuitos 120 Degree Phase Shift Circuit Using Op Amp | 
| Content: Summary | 
| File Format: DOC | 
| File size: 2.2mb | 
| Number of Pages: 27+ pages | 
| Publication Date: May 2021 | 
| Open Simple Square Wave 120 Degree Phase Shift Pwm Generator Circuito Circuito Electronico Circuitos | 

  Rc Phase Shift Oscillator Circuit Using Op Amp  
| Topic: Rc Phase Shift Oscillator Circuit Using Op Amp 120 Degree Phase Shift Circuit Using Op Amp | 
| Content: Summary | 
| File Format: Google Sheet | 
| File size: 2.3mb | 
| Number of Pages: 20+ pages | 
| Publication Date: November 2019 | 
| Open Rc Phase Shift Oscillator Circuit Using Op Amp | 
Its definitely easy to prepare for 120 degree phase shift circuit using op amp 3 phase signal generator circuit using opamp homemade circuit projects understanding phase shift oscillator circuit transistor phase shift oscillator rc phase shift work and rc phase shift oscillator using opap rc phase shift oscillator rc phase shift oscillators rc phase shift oscillator circuit using op amp 3 phase signal generator circuit using opamp homemade circuit projects electronics 33